
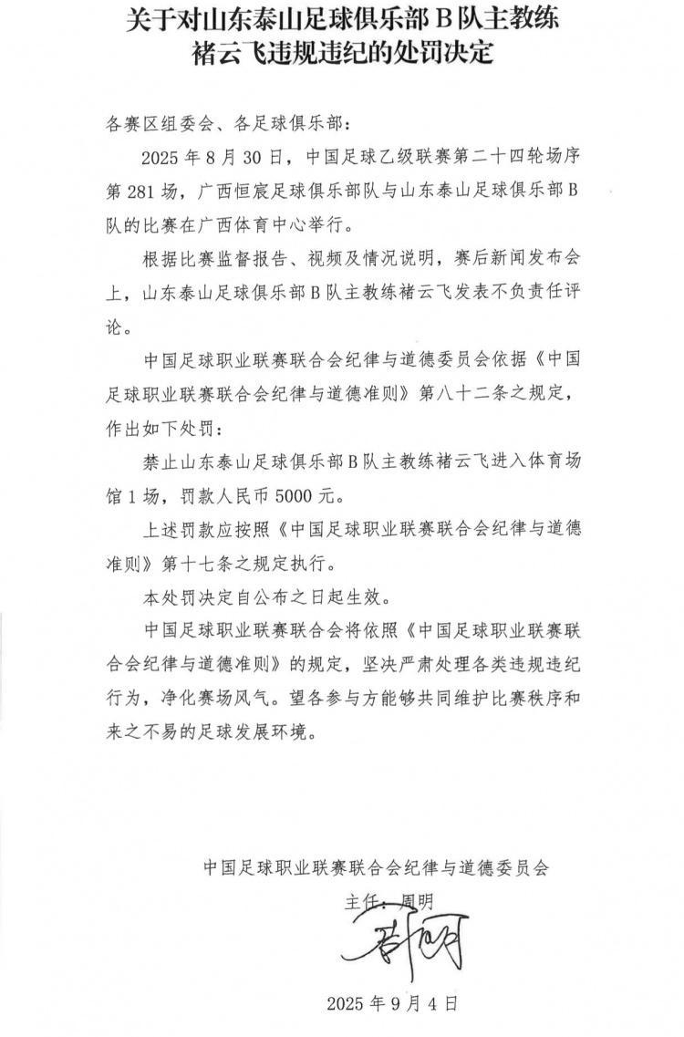
直播吧9月4日讯 因发表不负责任言论,泰山B队主帅褚云飞受到了中足联的处罚。
中乙联赛第24轮广西恒宸与山东泰山的比赛结束后,根据比赛监督报告、视频及情况说明,赛后新闻发布会上,山东泰山足球俱乐部B队主教练褚云飞发表不负责任评论。
中足联依据相关规定,对褚云飞做出了禁赛1场、罚款人民币5000元的处罚。

直播吧9月4日讯 因发表不负责任言论,泰山B队主帅褚云飞受到了中足联的处罚。
中乙联赛第24轮广西恒宸与山东泰山的比赛结束后,根据比赛监督报告、视频及情况说明,赛后新闻发布会上,山东泰山足球俱乐部B队主教练褚云飞发表不负责任评论。
中足联依据相关规定,对褚云飞做出了禁赛1场、罚款人民币5000元的处罚。